4月10日,怀柔区人民政府新闻办公室举行优化营商环境和春季文体活动新闻发布会。怀柔区委副书记、区委政法委书记莫剑彬,怀柔区人民政府副区长韦小萍,怀柔区人民政府副区长孙乐作发布。怀柔区委常委、宣传部部长、区委新闻发言人宫吉成主持。

怀柔区委副书记、区委政法委书记莫剑彬发布优化法治营商环境举措及成果,并回答记者提问。

怀柔区政法系统始终坚持“法治是最好的营商环境”,立足区域经济发展需要,着力维护企业合法权益、加强涉企犯罪打击、全力营造良好社会治安秩序。2025年,怀柔区人民法院审执结涉企案件12819件,涉及标的金额329亿元,营商环境关键指标位于全市法院前列;全区电诈发案下降幅度全市排名第一;积极推行柔性执法,办理不予处罚案件占比位居全市第一。
为进一步贯彻落实《2026年北京市全面优化营商环境工作要点》及怀柔区优化营商环境二十条措施有关部署要求,怀柔区委政法委统筹政法各单位,制定出台《暖心怀·法治护企十条措施》。

一是成立新质生产力法律保护中心。突出加强对科技创新、产业创新成果的保护力度,通过系统对接北京知识产权法院巡回审判点、北京金融法院普法驿站、北京互联网法院数据权益巡回法官工作站等,引入市级专业的法律资源,推动对各类创新主体在知识产权、科技金融、数据权益等方面,提供全链条司法服务和保障,为企业创新发展撑起“法治盾牌”。

二是成立一站式商事调解中心。针对贸易、投资、金融、工程建设、知识产权等商事领域纠纷,积极对接各商事调解组织,健全诉调对接流程,为商事主体提供调解、仲裁、公证、司法确认等多元解纷渠道,提高商事纠纷解决效率,降低解纷成本。
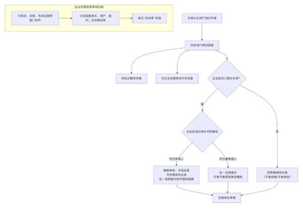
三是建立企业诉讼保全“白名单”制度。在办理涉企财产保全案件时,同步开展“保全必要性审查”和“对企业经营影响评估”,并与发改、经信、市场监管等部门建立企业信用资质评估审查机制,结合涉案企业实缴资本、资产、盈利及涉诉情况等信用资质,建立“白名单”名册,对于入围企业可在一定额度内免于适用保全措施,保障企业正常生产经营秩序。

四是建立企业信用修复机制。启动“履行即修复”程序,对进入执行程序但已主动履行法定义务的企业,在24小时内可启动信用修复程序,依法同步通过停止公示限高、失信信息,移出限高、失信名单,出具信用修复证明等措施,及时帮助企业恢复信用、消除失信影响,让守信企业“轻装上阵”。
五是大型活动安保实行“一馆一策”。按照风险等级分级分类管理,创新数字化监管方式,精准投入安保力量,在守牢安全底线的前提下,最大限度降低企业办会办展的安全成本。

六是开展防范打击商业秘密犯罪“安芯”专项行动。着力帮助重点企业建立完善安全防范措施,规范侵犯商业秘密犯罪案件办理工作,堵住核心技术和经营信息的安全漏洞,坚决维护企业核心竞争力,让企业“核心资产”得到最严格的保护。
七是设立警企联络官、检企联络员,配备科研院所、重点企业“法治管家”。截至目前,怀柔公安分局已为辖区585家企业安排33名警企联络官;区检察院成立服务保障先锋队并派员16名担任检企联络员;区司法局为科研院所和重点单位派出“法治管家”。政法各单位不断健全与相关企业常态化联系服务机制,主动对接、主动服务,实现对辖区服务包企业全覆盖,让企业诉求“有处说、有人听、有回应”。
八是开通涉营商环境案件“绿色通道”。进一步加强对“远洋捕捞式执法”,即违规异地执法、趋利性执法等行为的法律监督,强化对涉企刑事案件办理流程的监督力度,着力纠治利用刑事手段干预经济纠纷等行为,以有力监督护航企业稳健发展。
九是设立“涉企公证专办员”。全程“一对一”为企业提供免费公证法律咨询、上门办理等服务。企业营业执照、法定代表人授权书、公司资质证书等公证当日出证,其他涉企公证5个工作日内出证。

十是组建“一城两都”公益律师服务团和科学城法律服务专家组。在全市范围选拔42名律师组建怀柔区“一城两都”公益律师服务团、选拔19名法律实务专家组建科学城法律服务专家组,在知识产权、企业治理等8个领域,为科技创新和产业创新主体提供从股权设计、知识产权布局到上市辅导、跨境合规的“一对一”法治体检和全生命周期法律定制服务。
记者提问
《暖心怀·法治护企十条措施》中,有多条直接聚焦科技创新和科创企业权益保障,体现了政法系统服务怀柔区“一区、五高地”建设的鲜明导向。请问,在法治保护科创企业核心竞争力、激发创新活力方面,主要有哪些考虑?推出的举措有哪些突出亮点?
回答
怀柔区当前正在着力建设国际一流的战略科技融合发展示范区,随着怀柔科学城迈入“运行为主”的新阶段,怀柔区集聚了大批高水平科研机构、科创企业和顶尖科学家,我们发现,科技创新和产业创新主体在知识产权保护、科技金融合规、数据资产确权与交易、商业秘密保护等前沿领域,面临着法律规则供给不足、维权成本高、专业支撑薄弱等现实困境。如何构建多维度法治保障体系,服务科技创新,成为怀柔区政法系统围绕中心、服务大局的重大课题和重要任务。此次出台的《暖心怀·法治护企十条措施》中,涉及知识产权、科技创新的内容占比最高、措施最实,我们着力打出一套覆盖“保护、打击、维系、服务”的全链条法治“组合拳”。
第一,以“资源汇聚”强化知识产权保护。措施第一条明确提出,成立新质生产力法律保护中心。这不是简单挂一块牌子,而是要实现科学城综治中心、警务中心、检察服务站、法官工作站、司法所等力量聚合,并且引入北京市知识产权法院、金融法院、互联网法院等专业的法律资源,聚焦“4410”现代化产业体系,为企业在知识产权、科技金融、数据权益等方面提供司法服务和保障。
第二,以“硬核行动”严打侵犯各类科创主体核心利益的违法犯罪。措施第六条专门部署了防范打击商业秘密犯罪“安芯”专项行动。商业秘密是科技型企业的“命脉”。我们将帮助重点企业精准排查核心技术、经营信息的管理漏洞,对侵犯商业秘密、专利、商标等违法犯罪行为坚持“零容忍”,坚决守住企业的核心竞争力。
第三,以“柔性执法司法”维系企业创新火种。措施第三条和第四条体现了对科创企业的“法治温度”。我们建立企业诉讼保全“白名单”制度,对信用良好的科创企业依法慎用保全措施,避免因一个案子“拖垮”一个企业。同时,对已履行义务的企业启动“履行即修复”信用修复机制,帮助其尽快恢复市场信誉,让创新企业“轻装上阵”。
第四,以“管家式服务”升级科创法律服务。措施第七条和第十条提出,设立警企联络官、检企联络员,为科研院所、重点企业配备“法治管家”,并组建“一城两都”公益律师服务团和科学城法律服务专家组,提供全生命周期法律服务,为科技创新和产业创新主体保驾护航。
我们相信,随着《暖心怀·法治护企十条措施》的落实见效,法治将成为怀柔区新质生产力发展的“加速器”和“安全阀”,真正让科学家安心搞科研、让企业家放心谋发展。