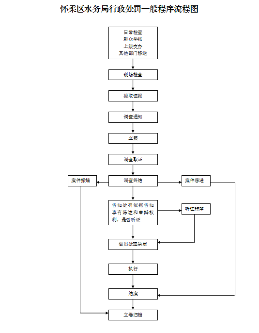
执法流程(水务执法领域)

日期:2024-12-12 09:27    来源:北京市怀柔区城管执法局

字号:        

shuiwujuyibanchengxuliuchengtu.png

qiangzhiliuchengtu.jpg

2024年12月12日,经核实此信息无误。

责任编辑:孟香雪